
高性能、高價值緊湊,便攜的設計
Emplex MPS 6140在緊湊的桌面設計中為客戶提供精確、堅固的密封,為客戶提供高質量的袋子和小袋。MPS 6140是一種低維護的機器,易于訪問熱封部分,模塊化組件和標準功能,通常市場上的桌上型封口機不存在我們上述的功能和設計。
MPS 6140密封袋和袋最多8盎司(227克),取決于袋的寬度和厚度。封口頭部可調到0,45 或90度角,以優化包裝效率,在廣泛的輕量級袋裝產品。可選配產品架,水平密封。
MPS 6140采用可變壓力密封條,以容納各種熱密封袋高達12mil /300微米厚(當內折袋時,最大6mil /150微米)。
MPS 6140是仿照行業領先的Emplex MPS 6100而設計的。
Plexpack質量和性能內置在每個組件,以確保一致,精確的操作和可靠性。
密封部件易于拆卸,可以快速轉換密封帶,并允許不受限制的訪問,以進行日常維護。

特點
※ 模塊化的,定做的
※ 工業PC和5.7 "彩色觸摸屏
※ 多語言編程
※ 易于拆卸密封部分
※ 5分鐘或更少的轉換密封帶
※ 清除Lexan防護,進行安全監控密封部分
※ 所有機器均經過ANSI/PMMI測試B155.1-2016和CE批準
※ 所有部件通過UL/CSA認證
※ 預防性維護提醒
※ 行業領先的標準功能

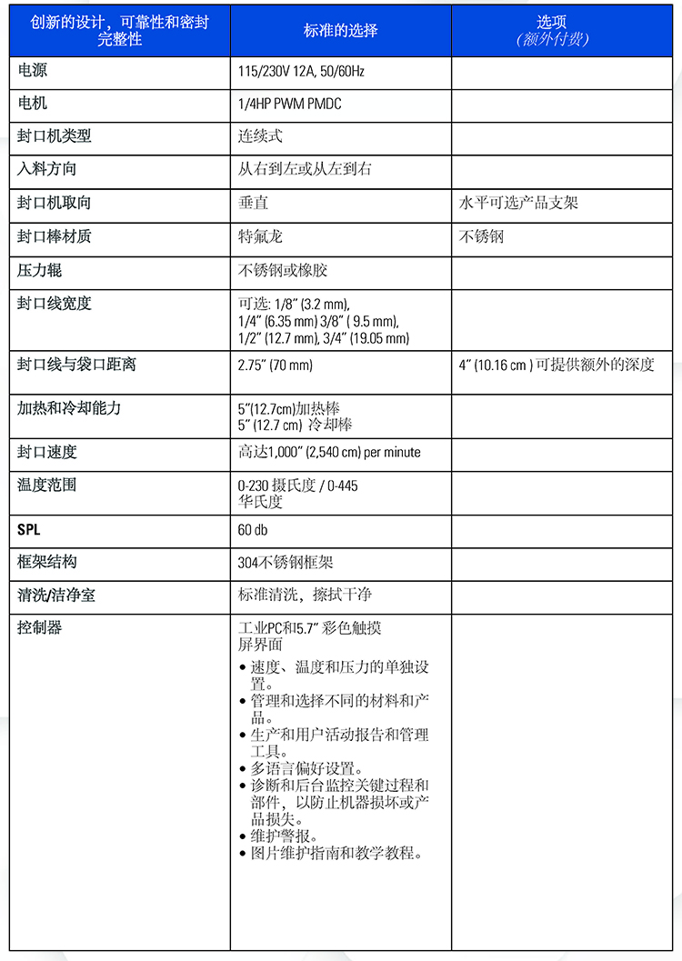
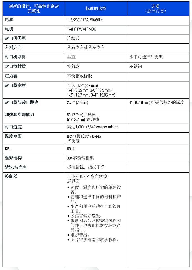
技術參數
